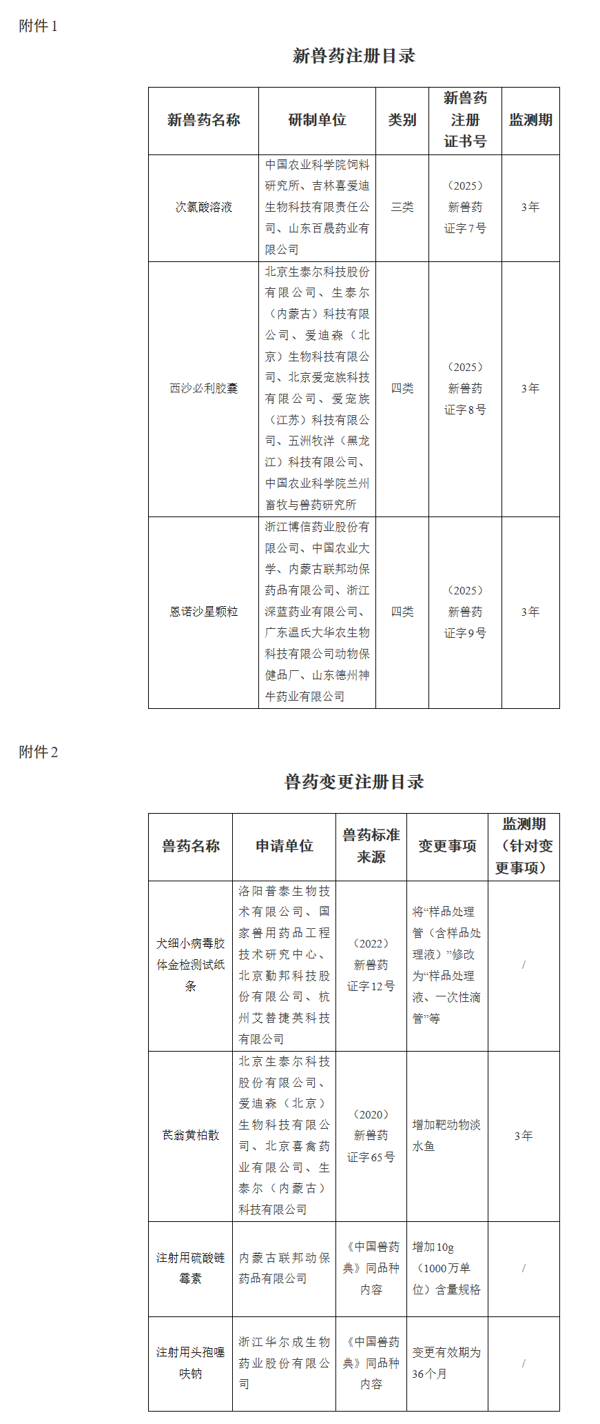
根据《兽药管理条例》和《兽药注册办法》规定,经审查,批准中国农业科学院饲料研究所等16家单位申报的次氯酸溶液等3种兽药产品为新兽药,核发《新兽药注册证书》,发布产品质量标准、工艺规程、说明书和标签,自发布之日起执行。
批准洛阳普泰生物技术有限公司等4家单位申报的犬细小病毒胶体金检测试纸条变更注册,发布修订后的质量标准、工艺规程、说明书和标签,自发布之日起执行,此前发布的该产品质量标准、工艺规程、说明书和标签同时废止;批准北京生泰尔科技股份有限公司等4家单位申报的芪翁黄柏散变更注册,发布修订后的说明书和标签,自发布之日起执行;批准内蒙古联邦动保药品有限公司等2家单位申报的注射用硫酸链霉素等2种兽药产品变更注册,申请人按照农业农村部批准的变更事项,自行修改原批准的说明书和标签对应内容,并印制、使用。
特此公告。
附件:
1.新兽药注册目录
2.兽药变更注册目录
3.质量标准
4.工艺规程
5.说明书和标签
农业农村部
2025年1月23日

来源 | 农业农村部
编辑 | 李金霞
编审 | 刘友智 何聆溪
监制 | 田国英 刘迎春
声明 | 本文转自以上平台,版权归原作者所有,如有侵权请联系删除