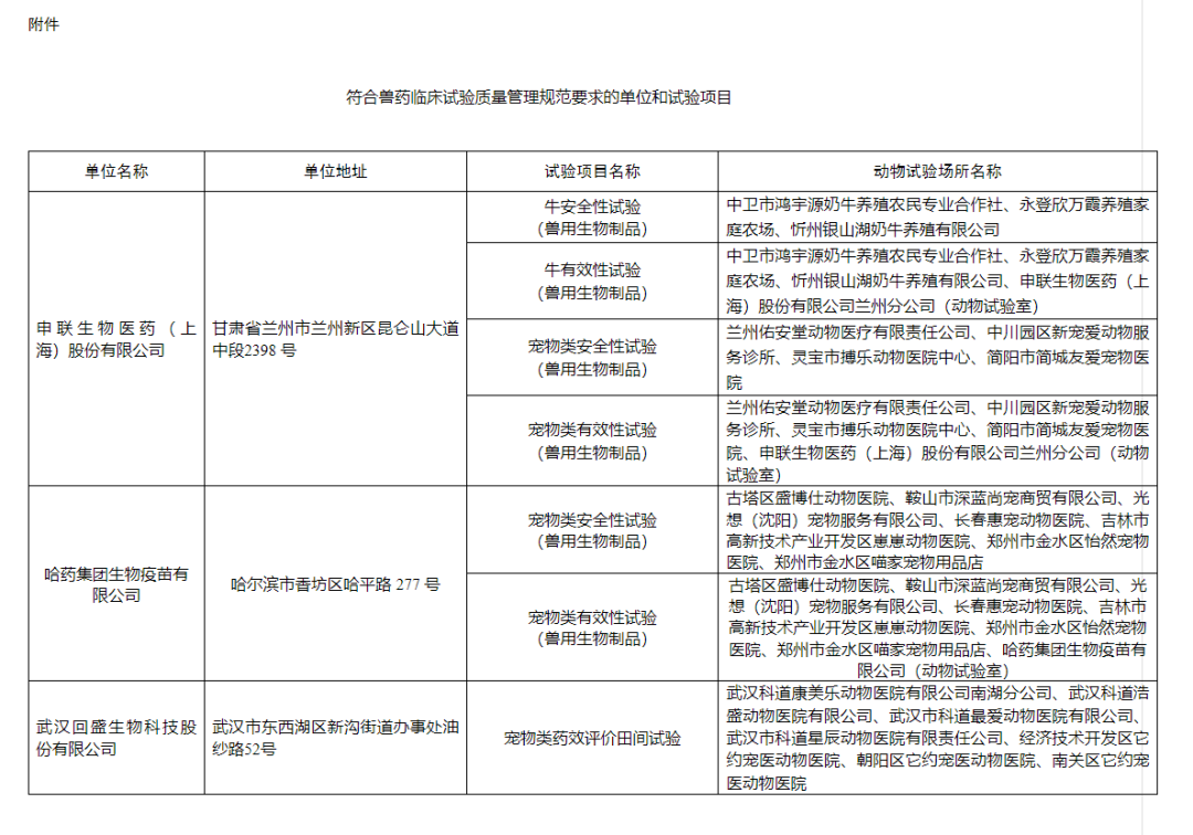
为规范兽药研究活动,根据《兽药管理条例》、《兽药非临床研究质量管理规范》、《兽药临床试验质量管理规范》、《兽药非临床研究与临床试验质量管理规范监督检查办法》、《兽药非临床研究、兽药临床试验质量管理规范监督检查标准》,以及监督检查相关要求,我局组织专家对申联生物医药(上海)股份有限公司、哈药集团生物疫苗有限公司、武汉回盛生物科技股份有限公司进行了监督检查。经监督检查,申联生物医药(上海)股份有限公司等3家单位的7个试验项目符合兽药临床试验质量管理规范要求,现将监督检查结果予以公布。
对中国农业大学等5家单位增加兽药临床试验动物试验场所的申请、诗华动保科技(杭州)有限公司等3家单位变更兽药临床试验项目负责人的申请、武汉回盛生物科技股份有限公司变更兽药非临床研究机构负责人的申请、西安国联质量检测技术股份有限公司变更兽药非临床研究项目负责人的申请,经我局组织资格确认,符合相关要求。详细信息见中国兽药信息网“兽药GLP/GCP监督检查”专栏。
请各省级畜牧兽医主管部门切实做好日常监督管理工作,督促相关单位按照兽药非临床研究质量管理规范和兽药临床试验质量管理规范要求开展兽药研究活动。
附件:符合兽药临床试验质量管理规范要求的单位和试验项目
农业农村部畜牧兽医局
2025年3月31日


(湖北省农业事业发展中心公众号)
来源 | 农业农村部
编辑 | 万禹龙
编审 | 何聆溪 焦子焰
监制 | 田国英 刘迎春
声明 | 本文转自以上平台,版权归原作者所有,如有侵权请联系删除